《AM》賀超良、陳學思院士:兩性離子水凝膠包MOF膠囊,pH 響應自分解,用于高效口服 Exendin-4 遞送
發布時間:2021-07-06 16:19:42 人氣:1475
摘要
口服肽或蛋白質遞送被認為是日常皮下注射的革命性替代方案;然而,在胃腸道環境和由粘液和上皮細胞層組成的腸上皮的障礙方面仍然存在重大挑戰,導致生物利用度低。
為了防止胃腸道降解并促進穿過腸粘膜的滲透,中國科學院長春應用化學研究所賀超良研究員、陳學思院士團隊設計了一種封裝兩性離子水凝膠涂層金屬有機框架 (MOF) 納米顆粒的 pH 觸發自解包膠囊。MOF 納米粒子具有高 exendin-4 負載能力,兩性離子水凝膠層賦予獨特的滲透能力,通過粘液層和上皮細胞對納米載體的有效內化。除了耐胃功能外,由于大量二氧化碳氣泡的快速產生,pH 響應膠囊在腸道環境中急劇分離,從而觸發納米顆粒的突然釋放。將載有 Exendin-4 納米顆粒的膠囊口服給藥到糖尿病大鼠模型中后,血漿 Exendin-4 水平顯著提高超過 8 小時,導致內源性胰島素分泌顯著增加和顯著的降血糖作用,具有相對藥理學可用性17.3%。由于低血糖風險低,這種口服 exendin-4 策略將為日常和簡便的糖尿病治療提供巨大的潛力。相關論文以題為A pH-Triggered Self-Unpacking Capsule Containing Zwitterionic Hydrogel-Coated MOF Nanoparticles for Efficient Oral Exendin-4 Delivery發表在《Advanced Materials》上。
主圖導讀
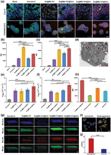
示意圖1 含有 Ex@MIL101@Gel± 納米顆粒用于口服 exendin-4 遞送的 pH 觸發自解包膠囊的圖示。通過丙烯酰改性的 NH2-MIL101納米粒子、NIPAM 和 MPDMSA 以 GDA 作為交聯劑的自由基共聚,獲得含有 exendin-4 的水凝膠涂層 MOF 納米粒子。膠囊保護載有肽的納米粒子免受胃的酸性環境的影響,并在腸道中解包,產生二氧化碳氣泡以促進納米粒子的運動。納米顆粒的兩性離子表面進一步有助于穿過腸道上皮層的運輸。

總結
該團隊設計并制造了一種含有兩性離子 MOF-Gel 納米顆粒的新型 pH 觸發自解包膠囊。pH 響應膠囊在酸性胃環境中保持其完整性,而由于 pH 響應 Eudragit L100-55 涂層的溶解和碳酸氫鈉和檸檬酸之間隨后的氣泡生成反應,它們在中性腸液中被解包。產生的氣泡促進了粘液溶液中納米顆粒的運輸。
此外,MOF-Gel 納米顆粒顯示出超過 40% 的高 exendin-4 負載含量,并且肽在含有磷酸鹽的溶液中快速釋放。與沒有水凝膠殼或帶單電荷水凝膠殼的 MOF 納米顆粒相比,具有兩性離子水凝膠殼的 MOF 納米顆粒顯示出增強的粘液滲透和 Caco-2 和 E12 細胞的細胞內化。基于熒光成像,在空腸注射到 BALB/c 裸鼠后,含有羅丹明 B 標記的 exendin-4 的 Ex@MIL101@Gel± 納米顆粒與游離的 exendin-4 相比表現出增強的腸道 exendin-4 吸收。此外,Au@MIL101@Gel±@Cap 的口服給藥進一步證實了口服給藥的 MOF-Gel 納米顆粒的有效腸道吸收。在糖尿病大鼠模型中口服給藥后,Ex@MIL101@Gel±@Cap 導致血漿 exendin-4 水平顯著升高,有效刺激內源性胰島素分泌,對糖尿病大鼠產生顯著的降血糖作用,具有顯著的降血糖作用。相對藥理利用率為 17.26%。與口服胰島素治療相比,使用 exendin-4 發生低血糖的風險較低。包括水凝膠包覆的MOF納米顆粒和pH響應膠囊在內的載體材料可以輕松獲得,高DLE和exendin-4顯著增強的口服利用度促進了成本節約,同時為糖尿病患者提供了極大的便利和依從性優勢.因此,含有兩性離子水凝膠包被的 MOF 納米顆粒的腸道環境觸發的自解包膠囊作為載體具有巨大的潛力,可以克服口服肽遞送以有效治療糖尿病的關鍵障礙。
| 溫馨提示:蘇州北科納米供應產品僅用于科研,不能用于人體,不同批次產品規格性能有差異。網站部分文獻案例圖片源自互聯網,圖片僅供參考,請以實物為主,如有侵權請聯系我們立即刪除。 |
下一篇: 納米醫學產品1


